|
本期预展拍品一时间:2026-03-05 竞买公告
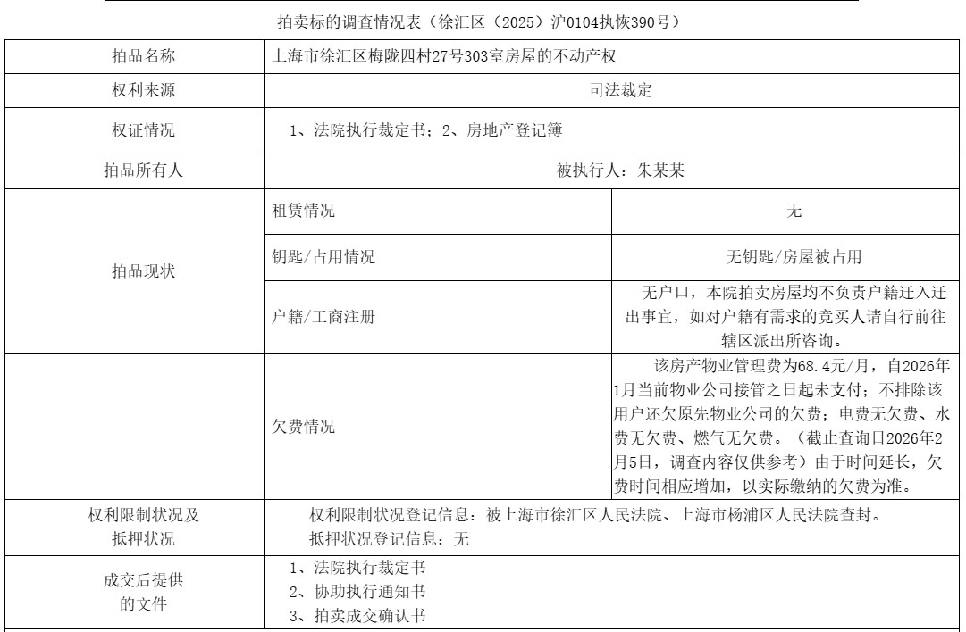
竞买公告 上海市徐汇区人民法院将于2026年4月21日10时至2026年4月24日10时止(延时除外)在公开平台上进行公开网络司法拍卖,现公告如下: 一、拍卖标的:上海市徐汇区梅陇四村27号303室房屋的不动产权,建筑面积:62.19平方米;权证号:沪(2020)徐字不动产权第013628号;权证核准日期:2020-08-15;房屋类型:公寓;房屋结构:混合1;所有权来源:买卖;竣工日期:1994年;房屋用途:居住;总层数:6。 土地宗地号:徐汇区凌云街道办428街坊10丘;土地权属性质:国有建设用地使用权;使用期限:未记载;使用权取得方式:出让;土地用途:住宅;宗地(丘)面积为72492.00平方米;四至情况:东至龙洲路,南至嘉川路,西至凌云路,北至梅岭路。 评估价:280万元 起拍价:201.6万元;保证金:21万元;增价幅度:0.3万元及其倍数 二、拍卖时间:2026年4月21日10时至2026年4月24日10时止(延时除外)。 三、特别提示: 1、竞买人参与竞买的,应当事先确定在本市具有购房资格,必要时可致电本市房地产交易服务热线“962269”具体咨询限购政策。 2、拍卖成交确认后,因买受人在本市无购房资格的,将依法承担悔拍等法律后果。 3、买受人应当在拍卖成交后持拍卖成交确认书以及住房限购审核所需材料,及时向商品住房所在地区房地产交易中心申请办理住房限购审核,取得房屋交易审核情况通知书,并至迟在按照拍卖公告的要求支付剩余价款后十日内向执行法院提交,执行法院在审查确认后依法制作拍卖成交裁定书。 4、拍卖标的目前被占用,法院负责清场,具体交付时间待法院通知。 四、拍卖方式及竞价规则:设有起拍价的增价拍卖方式,至少一人报名且出价不低于起拍价的方可成交。本次拍卖活动设置延时出价功能,在拍卖结束前,每最后5分钟内有竞买人出价的(以系统接受竞价时间为准),则自最新出价时点拍卖活动顺延5分钟。 五、咨询、展示看样时间:咨询时间为自本公告发布之日起至拍卖结束前;有意者请向法院委托的拍卖辅助机构上海黄浦拍卖行有限公司咨询,看样需预约或至现场登记,由拍卖辅助机构现场陪同看样。 六、特别提醒:拍卖标的以实物现状为准。本院不承担标的瑕疵担保责任。有意者请亲自实地看样,未看样的竞买人视为对拍卖标的实物现状的确认,责任自负。 七、凡具备完全民事行为能力的自然人、法人、非法人组织均可参加竞买。但法律、法规和司法解释等对买受人资格或者条件有特殊规定的,竞买人应当具备规定的资格或者条件。 八、对拍卖标的权属有异议者,请于2026年4月16日16时前与拍卖辅助机构联系,该公司负责向本院反馈。 九、竞买人应在拍卖竞价程序结束前交纳保证金,经法院或网络服务提供者确认后取得竞买资格。拍卖结束或流拍后,未竞得标的的竞买人所交付的保证金将不计息解冻、退回;本标的买受人支付的保证金作为成交款的一部分,自动转入本院指定账户。买受人悔拍的,交付的保证金不予退还。 拍卖成交余款(拍卖成交款扣减保证金)应于2026年5月8日16时前以买受人(或到本院办理过授权的代理人)账户缴入本院指定的法院账户,并向本院递交缴款凭证。 看样预约联系137-6194-3011(工作时间)。 |








